Forschungsdaten und Wissen zu SARS-CoV-2


Das Fraunhofer SCAI bietet Orientierung in der Flut von Forschungsdaten und Wissen zu SARS-CoV-2.
Mit der neuen Website „covid19-knowledgespace.de“ eröffnet Fraunhofer SCAI – gemeinsam mit Fraunhofer IME, Fraunhofer IAIS, dem Informationszentrum Lebenswissenschaften ZBMED und weiteren Forschungspartnern – einen neuartigen Wissensraum mit Analysewerkzeugen und Informationen zu COVID-19. Zentrale Dienste und Angebote sind der Biomedical Knowledge Miner „BiK>Mi“, die Knowledge-Discovery-Software „SCAIView“, ein Ursache-Wirkungsmodell zu SARS-CoV-2 und eine eigens erstellte Terminologie zu COVID-19.
Weltweit hat die wissenschaftliche Gemeinschaft den Kampf gegen SARS-CoV-2 aufgenommen. Das zeigt sich auch an den sprunghaft gestiegenen Zahlen wissenschaftlicher Publikationen in den Lebenswissenschaften. Über 2.000 neue Publikationen pro Woche erschienen Ende April im Umfeld von COVID-19. Die darin enthaltenen Informationen können entscheidende Hinweise auf neue Wirkstoffe für Medikamente und Wirkungszusammenhänge enthalten – sofern es gelingt, den Überblick zu behalten. Dazu hat Fraunhofer SCAI die neue Website „covid19-knowledgespace.de“ aufgesetzt.
Gemeinsam mit Fraunhofer IME, Fraunhofer IAIS, der ZBMED und weiteren Forschungspartnern ist es gelungen, der Forschungscommunity eine einzigartige Sammlung von Analysetools und Datenquellen bereit zu stellen. Zentrale Angebote sind der Biomedical Knowledge Miner BiK>Mi und eine Suche mit dem Knowledge-Discovery-Service SCAIView in der Forschungsliteratur zu COVID-19.
Daten und Wissen strukturieren und kuratieren
„Wir können auf eine langjährige Erfahrung zurückgreifen, um wissenschaftliche Daten und Wissen in einem Indikationsgebiet zu strukturieren und zu kuratieren, allerdings mit Schwerpunkt im Gebiet der Neurowissenschaften“, sagt Prof. Dr. Martin Hofmann-Apitius, Leiter der Abteilung Bioinformatik bei Fraunhofer SCAI. Seit die Corona-Pandemie die Welt in Atem hält, haben Hofmann-Apitius und sein Team die in zahlreichen Förderprojekten entwickelten Werkzeuge und Methoden auf Publikationen zum Thema COVID-19 angewandt. Das Ergebnis ist die neue Website, die zeigt, welche neuen Möglichkeiten eine translationale, rechnergestützte Biomedizin eröffnet.
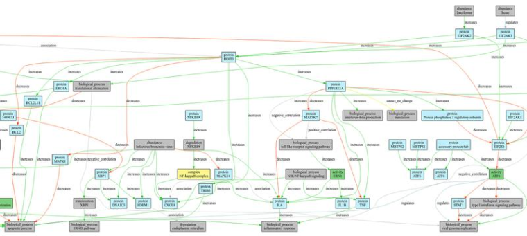
Unterstützung erhielten die Arbeiten am COVID-19-Knowledge-Space auch vom Spin-off-Unternehmen des Instituts, der „Causality BioModels“ in Cochin, Indien. Die im vergangenen Jahr gegründete Firma erstellte mit dem COVID-19-Wissensgraph ein umfassendes Ursache-Wirkungs-Netzwerk, das auf der Grundlage wissenschaftlicher Literatur über das neue Coronavirus erstellt wurde und einen umfassenden Überblick über die Pathophysiologie des Virus ermöglicht.
Anbieter
Fraunhofer SCAISchloß Birlinghoven
53757 Sankt Augustin
Deutschland
Meist gelesen

Gemeinschaftsklinikum Mittelrhein: Prof. Dr. Karsten Wrede ist neuer Chefarzt
Die Neurochirurgie an den Koblenzer Standorten erhält eine neue Führung

Prof. Dr. Julia Heinzelbecker übernimmt die Direktion der Klinik für Urologie am Universitätsklinikum Marburg
Das Universitätsklinikum Marburg freut sich, Prof. Dr. Julia Heinzelbecker als neue Direktorin der Klinik für Urologie begrüßen zu dürfen. Mit ihrer großen Erfahrung in der Patientenversorgung, Forschung und Lehre wird sie das Fachgebiet in Marburg weiter ausbauen und modern gestalten.

Dr. Rolf Glazinski wird Chefarzt der Neurologie an der Wicker Klinik
Zum 1. Januar 2026 übernimmt Dr. Rolf Glazinski (61) die chefärztliche Leitung der Neurologie an der Wicker Klinik.

Neuer Chefarzt am St. Marienhospital Vechta
Dr. Maximilian Knöner übernimmt die Leitung der Klinik für Gastroenterologie.

Neuer Chefarzt für Allgemein- und Viszeralchirurgie am Diakonie-Klinikum Stuttgart
Prof. Dr. med. Hannes Neeff (50) hat seit Anfang November die Leitung der Allgemein- und Viszeralchirurgie am Diakonie-Klinikum Stuttgart übernommen.










