
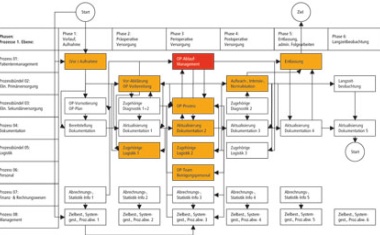
Wie der Arbeitsplatz OP (wieder) attraktiv wird
Um Herausforderungen im Gesundheitswesen zu lösen, sollten sich Krankenhausmanager auf die Neugestaltung des Arbeitsplatzes OP fokussieren. Mit der Kompetenz des OP-Managements lassen sich Ansätze erfolgreich entwickeln.












































